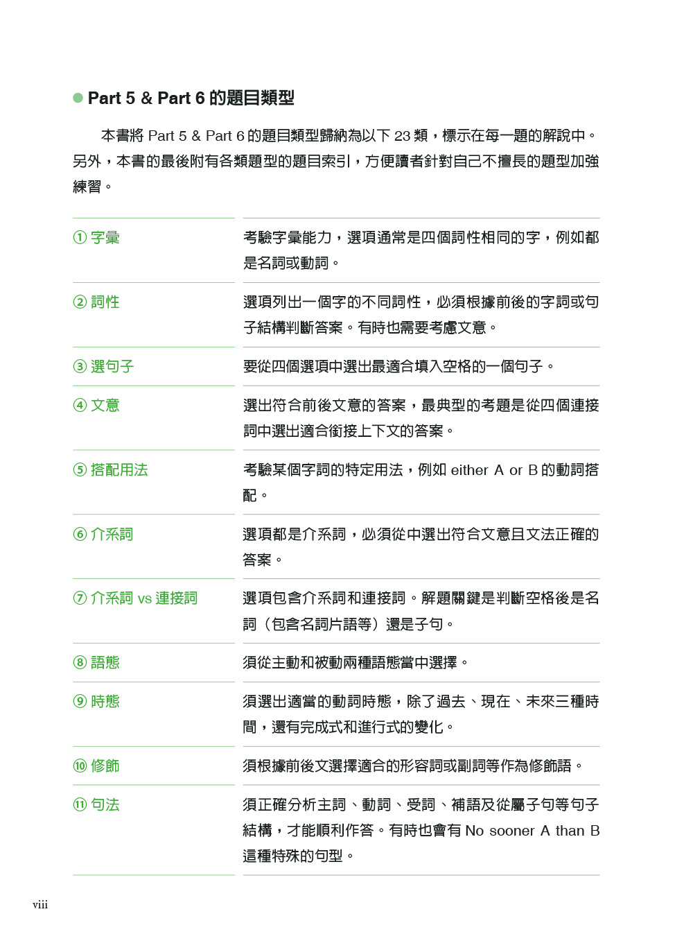
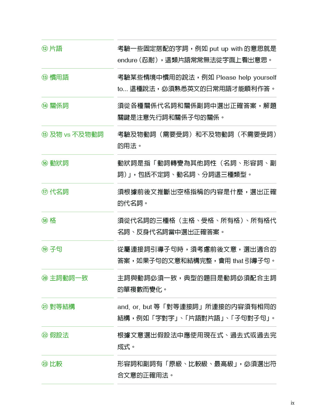
高強度!506道必考題,激出爆發力!
實力診斷 → 強力訓練 → 模擬測驗
高強度3階段特訓,鎖定必考關鍵,
多益解題力大升級,直達文法滿分!
實力診斷 → 強力訓練 → 模擬測驗
高強度3階段特訓,鎖定必考關鍵,
多益解題力大升級,直達文法滿分!

多益測驗的考試重點是「運用英語的能力」,常考的字彙片語、文法句型,其實都有一定的範圍。若能掌握必考關鍵、大量做題、反覆練習,就能有效率地取得高分!
《New TOEIC TEST多益文法密集特訓》專為目標分數700-900的考生所編寫,全書分析日本多益名校Essence English School獨家資料庫,歸納出多益測驗Part 5「單句填空」和Part 6「短文填空」歷年常考、考生易錯的關鍵題型,縮小考生的準備範圍,將學習成效最大化。
從了解程度開始,高強度3階段特訓!
作者精心規劃3階段特訓,考生先在Stage 1「實力診斷」確認自己的程度,再經過Stage 2「強力訓練」提升解題力,最後在Stage 3「模擬測驗」驗收特訓成果。
密集解題、立刻檢討,不斷累積才能提升實力!
強力訓練分為Level 1~Level 3,難度逐漸增加,並以「8題一組」的作答訓練模式,讓考生密集解題,遇到錯誤即刻檢討,同時習慣臨場的答題速度,實際考試時也能從容作答。
了解990分講師的解題方法,你也能快、狠、準拿下文法滿分!
全書收錄506道多益Part 5 & Part 6考題,共23種文法題型,每題皆有題型標示和990分講師獨家解析,協助考生快速領悟答題關鍵、掌握弱點題型,並在密集特訓中反覆提升解題準確性,鍛鍊出兼具速度和正確度的答題實力!

本書特色
3階段特訓,目標前進文法滿分
「實力診斷」鎖定弱點題型、「強力訓練」密集加強文法解題力、「模擬測驗」檢驗成效,循序漸進,拿下文法滿分。
8題一組強力訓練,密集追蹤進步程度
精心設計小單位訓練模式,遇到錯誤立即檢討,大量累積答題經驗,強化解題精準度。
23種文法題型,全面掌握必考關鍵
收錄Part 5 & Part 6共506道題目,熟練TOEIC必考題型、解題技巧,激發臨場應考爆發力!



