四國地區位於日本列島的西南部,由香川、德島、愛媛、高知共4縣組成。
大自然所創造的絕景、獨特的歷史、文化及當地飲食...…本文統整了您在造訪四國4縣前需要掌握的資訊,包含該地區的基本情報到經典觀光名勝、美食。只要讀過這篇文章,下次到四國旅行時就無需再煩惱!
※本文中出現的所有資訊皆為2024年1月撰寫時的資訊。最新資訊請事先確認官方網站等。
四國地區有哪4縣?從地圖看香川、德島、愛媛、高知

四國地區面對瀨戶內海和太平洋,在日本列島中屬於被關西地區、中國地區和九州地區所包圍的位置。在構成日本列島的北海道、本州、九州、四國的主要4個島嶼中,四國是最小的一個,自右上角順時針方向分別由香川、德島、高知、愛媛四個縣組成。名稱的由來據說是因為過去這裡存在著四個國家――讚岐(現:香川)、阿波(現:德島)、伊予(現:愛媛)和土佐(現:高知),因此得名四國。
前往四國地區的主要交通方式&推薦的遊覽方式

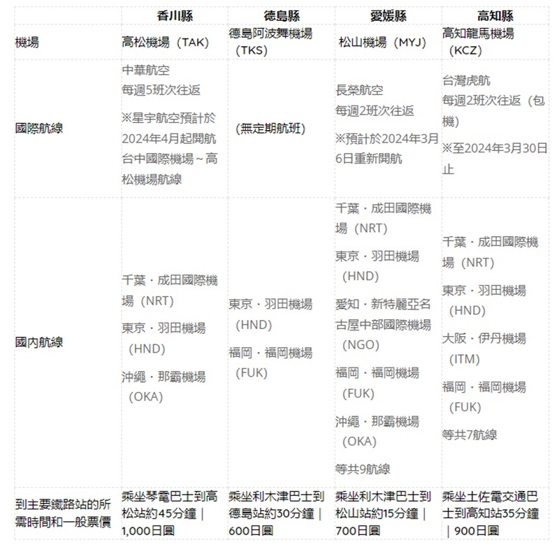
截至2024年1月,從台灣桃園國際機場前往四國地區的航線如表所示。一般來說,旅客會選擇有國際線航班起降的縣作為四國旅行的起點,然後在該地區內透過鐵路、巴士或租車進行遊覽。

JR予讚線
四國地區無新幹線通過,該區域內主要的大眾交通工具包括鐵路(特急、快速、普通列車等)、路線巴士及路面電車。然而與東京或大阪相比,運行班次並不多,且有不少觀光景點位於大眾交通工具不易抵達的地方。如果想要遊覽多個景點,租用汽車會更有效率。
解說四國地區各縣的經典觀光景點&絕品美食
絕景、溫泉地、歷史建築……四國地區值得一逛的景點數也數不清!接下來將為大家介紹4縣的三大代表性名勝和美食。
「烏龍麵縣」香川縣有許多在社群媒體上大受歡迎的熱門景點

香川位於四國地區東北部,是日本面積最小的縣。除了主要由東京・羽田機場出發的國內航線會飛往高松機場(TAK)外,陸路則有瀨戶大橋連接中國地區的岡山。
前往香川觀光時,可將集結了JR高松站和高松港等海陸交通樞紐的高松市作為落腳處,以便規劃行程。
【小豆郡】道之驛 小豆島橄欖公園

「道之驛 小豆島橄欖公園」集結了種有約2,000棵橄欖樹的園地、草本花園溫室、咖啡館&餐廳、溫泉設施等。
在利用電影《魔女宅急便》拍攝場景改建而成的雜貨店中,您可體驗到吉卜力工作室電影的世界觀。另一項必訪行程則是登上可眺望瀨戶內海的山丘,並以「希臘風車」作為背景,騎上免費出借的魔法掃帚來拍攝翱翔空中的照片。
*地址:小豆郡小豆島町西村甲1941-1
*交通方式:從高松港到小豆島(土庄港)乘坐小豆島渡輪(高速船)約35分鐘。從土庄港乘坐路線巴士到「橄欖公園口」巴士站約30分鐘,下車後步行約5分鐘
※也可以從其他多個港口前往
*官方網站
【三豐市】父母濱

「父母濱」的沙灘長達1公里,在無風的退潮時段,水面就像鏡子一樣反射出上下對稱的景象,就像南美洲玻利維亞的「烏尤尼鹽湖」一樣,水面廣闊無邊。
由於可以拍出如「天空之鏡」般的照片,這裡近年成了社群媒體上熱門的打卡景點。在獲選「日本夕陽百選」的落日映照下,不妨在此拍攝人物倒映於潮池中的夢幻美照。
*地址:三豐市仁尾町仁尾乙203‐3
*交通方式:從JR詫間站搭乘社區巴士約20分鐘
*官方網站
【香川縣全域】讚岐烏龍麵

讚岐烏龍麵是代表香川的美食,甚至使其得到「烏龍麵縣」的別稱。在縣內各處都有烏龍麵店,您可以在此品嚐到清爽的高湯和富有嚼勁的麵條。
最具代表性的吃法是淋上高湯,再加入蔥花或天婦羅花(炸渣)等配料作成簡單的湯麵,或是淋上口味較重的湯汁;也可以加點天婦羅或雞蛋,搭配出自己喜歡的口味。
香川縣的觀光魅力可不只如此!
*香川縣旅遊攻略:7個不可不去的景點
*「新日本 心體驗 - 日本觀光・旅遊資訊」瀨戶內4天3夜推薦行程:在香川手打烏龍麵、參加清流SUP體驗!
*【日本名城系列】坐擁號稱日本第一的高牆 香川「丸龜城」
*四國香川縣2020年新景點「四國水族館」全面解析
*【日本四國】前往日本藝術之島香川「直島」來趟瀨戶內國際藝術祭之旅
在德島縣享受大自然絕景與阿波舞之旅

德島位於四國東部,其中山地佔了該縣約8成的面積。由於有大鳴門橋和兵庫的淡路島相連,可當日來回大阪和兵庫等地,因此也扮演著連接關西地區的角色。在縣內觀光時,建議以德島市、JR德島站周邊作為旅行的據點,以便前往鬧區和各個觀光景點。
【鳴門市】鳴門的漩渦(大鳴門橋遊步道 渦之道、渦流觀潮船)

在德島的鳴門市與兵庫的淡路島之間,可以看到「鳴門海峽的漩渦」,這是由潮汐變化所產生的世界三大潮流之一。在春季和秋季大潮時出現的漩渦直徑甚至可以達到20公尺以上。
您可以在「大鳴門橋遊步道 渦之道」俯瞰漩渦,或者搭乘「渦流觀潮船」從海上近距離欣賞,親身體驗漩渦強大的力量。
*地址:鳴門市鳴門町(鳴門公園內)
*交通方式:從JR鳴門站乘坐德島巴士到「鳴門公園」巴士站約25分鐘,下車後步行5分鐘
*官方網站
【三好市】大步危小步危(Oboke-koboke)

「大步危小步危」被指定為史蹟名勝天然紀念物,在兩億多年的激流侵蝕下,形成了約8公里長的青灰色巨岩和奇岩。此外,還能同時欣賞到四季各具特色的原始景觀。
您可以從觀景台眺望縣內首屈一指的溪谷風光,也不妨搭乘大步危峽觀光遊覽船,在約30分鐘的航程中從吉野川順流而下,找到自己最喜歡的角度欣賞美景。
*地址:三好市山城町重實~上名
*交通方式:從JR大步危站乘坐四國交通巴士到「大步危峽」巴士站約5分鐘
*官方網站
【德島縣全域】阿波舞

「阿波舞」屬於日本三大盆舞之一,是擁有超過400年歷史的傳統藝能。縣內各地每到夏天便會開始跳起阿波舞,其中8月12日至15日在德島市中心舉行的活動更會吸引國內外超過100萬名觀光客。
在這段期間中,男性會穿著法被(祭典時穿的短外套),女性則會穿上色彩繽紛的和服及草帽跳起舞步。街頭巷尾都能聽到三味線、太鼓、笛子等樂器的演奏聲,還能看到被稱為「連」的舞者群在街上遊行。
*地址:德島市中心等地
*官方網站(日文)
德島縣的觀光魅力可不只如此!
*來去日本德島縣的祖谷溪!
*來去日本德島縣「劍山」的能量景點!
*祖谷蔓橋:流傳著鬼怪傳說,也是平氏家族逃亡者居住的地方
愛媛縣有《神隱少女》的原型地?!也別錯過道後溫泉和橘子!

愛媛東邊與香川縣、德島縣相鄰,四國地區人口最多的松山市也位於此縣。機場和市區的距離相近,從松山機場(MYJ)乘坐利木津巴士約15分鐘即可抵達松山站,這項特色在四國地區中也相當突出。
此外,愛媛和中國地區的廣島以橫跨60公里海域的「島波海道」相連。不僅有汽車專用道,還設有自行車和行人專用道,因此許多觀光客都會騎自行車來往於本州與四國之間。
【松山市】道後溫泉

「道後溫泉」被稱為日本最古老的溫泉,據說擁有3,000年的歷史。由於泉質溫和且觸感滑順,自古以來便是廣受人們歡迎的「美人湯」。
這裡共有「道後溫泉本館※」、「道後溫泉別館 飛鳥乃湯泉」和「道後溫泉 椿之湯」等三處溫泉,其中在1894年建造的本館被指定為國家重要文化財,吉卜力工作室作品《神隱少女》中出現的湯屋據說也是以此為原型。
※目前正在進行保存修繕工程(至2024年12月止)。全館預計於2024年7月重新開始營業。
*地址:松山市道後湯之町
*交通方式:從JR道後溫泉站步行約5分鐘
*官方網站
【今治市】島波海道

「島波海道」橫跨了廣島的尾道市到愛媛的今治市,以七座橋連接著瀨戶內海的島嶼。由於各地都有可以租借自行車的設施,且自行車道規劃完善,因此也是備受矚目的「自行車騎士聖地」。
沿途不僅有道之驛、公園、神社等許多觀光景點,還可以享受各種地方美食。
*地址:廣島縣尾道市~愛媛縣今治市
*官方網站(日文)
【愛媛縣全域】橘子&其他特產品、伴手禮(果汁、果凍、果醬等)

愛媛又被稱為「柑橘王國」,是日本最著名的橘子產地。這裡的橘子不僅產量豐富,且甜酸適中、風味濃郁,直接食用就非常美味。除此之外,還可製成甜點、果汁、果醬和果凍等特產,非常適合作為伴手禮。
愛媛縣的觀光魅力可不只如此!
*愛媛縣旅遊攻略
*【日本名城系列】木造天守完全復原的奇蹟之城,愛媛縣「大洲城」
*【日本四國】溫泉!天然鑽石!大鳥居!愛媛縣坐擁的「日本第一」!
*【日本美食】地方B級美食巡禮「愛媛」篇
*感受濃濃的日本懷舊風情 造訪愛媛‧松山一定要體驗的5件事
*【日本名城系列】搭纜車登古城 四國愛媛「松山城」
*【日本名城系列】環抱大海及豐富大自然 愛媛縣「宇和島城」
高知縣是坂本龍馬的故鄉,也是歷史文化和絕景的寶庫!

高知位於四國地區的西南部,北鄰四國山地、南面太平洋。由於高知龍馬機場(KCZ)並未開設國際航線,因此外縣市的旅客通常會選擇國內航線、特急列車或高速巴士等方式前往。
高知縣內的主要交通工具為JR線、路面電車(土佐電交通)和路線巴士。明治維新時期是江戶時代到近代的變革期,當時表現活躍的坂本龍馬正是在高知市出生,這裡也是JR高知站和巴士總站的所在地,有許多列車和巴士往返於機場和縣內外。
【高知市】高知城、高知公園

高知的地標「高知城」是日本現存唯一擁有天守閣和御殿等本丸全體建築群的古城。雖然大部分建築物都在1727年的火災中被燒毀,但之後依照江戶時代創建時的樣貌修復,被稱為「南海道第一名城」。
參觀完被指定為國家重要文化財的三層六階天守閣和追手門等建築物後,推薦您在以高知城為中心規劃而成的高知公園散步。春天有櫻花,秋天有紅葉,一年四季都能欣賞到自然景致與高知城的美麗共演。
*地址:高知市丸之內1
*交通方式:從JR高知站搭乘土佐電交通巴士到「高知城前」巴士站約10分鐘,下車後步行即可抵達
*官方網站(日文)
【四萬十市】四萬十川、沉降橋

「四萬十川」被譽為「日本最後的清流」,其美麗的景觀和高透明度的水質吸引了眾多遊客。您可以在四萬十川周邊進行獨木舟、SUP體驗或搭乘屋形船等適合各個年齡層的活動。
當河川水位上升時,為了減少水的阻力,特別設計成可以沒入水中的「沉降橋」也是一大特色。在主流和支流設有數十座沉降橋,其中全長約291.6公尺的沉降橋「佐田沉降橋(今成橋)」非常受歡迎。
*地址:【佐田沉降橋(今成橋)】四萬十市佐田
*交通方式:從JR中村站開車15分鐘
【高知縣全域】鰹魚料理(半敲燒、稻草燒、生魚片等)

高知的鰹魚消費量在全國排名第一,也有許多店家會提供鰹魚料理。雖然改變佐料或用鹽代替醬汁的吃法也很受歡迎,但許多人仍偏好用稻草等燒烤鰹魚表面,再配上蔥花、茗荷等增加香氣,然後沾醬汁享用。
在高知縣捕獲的鰹魚盛產期為春天到初夏(3月~5月左右),以及秋季時分(9月~11月左右)。這兩個時期的鰹魚風味和脂肪含量各有不同,建議大家務必都品嚐看看。
高知縣的觀光魅力可不只如此!
*森林覆蓋率位居日本第一的「高知縣」
*高知縣桂濱觀光不只有海灘!推薦景點3選
如欲暢遊四國地區,建議住幾晚呢?
四國地區的自然、文化、歷史、美食等各種觀光資源相當豐富。如果有五天四夜的時間就能玩遍4縣,但如此一來交通往返時間將會佔去大半,所以建議為旅程規劃一週左右的時間。如果只能短暫停留,則最好將活動範圍縮小至1~2縣,並進行重點式的觀光。




















