新光三越始終致力於打造並成為消費者美好生活的平台,積極深耕永續領域,秉持「Together, Making Life Better」的核心理念,從貴賓卡全面APP數位化、建置綠色停車場、節能設備汰換升級到以永續材料打造環保贈品,電商平台skm online推動循環紙箱專案等,持續攜手品牌夥伴與消費者共同打造綠色生活!今年,新光三越更以實際行動推出永續里程碑,耗時一年首度策劃大型永續主題展《RE:ACTION 綠循環生活展》,以「循環3R(Recycle循環回收、Reuse物盡其用、Reduce減少使用)」結合「每個人的行動(ACTION)」為概念,以「生活展」為定位,讓永續不只是口號,而是每個人都能從日常中實踐、輕鬆落實的生活方式!此次《RE:ACTION 綠循環生活展》將於5/28至6/1台北信義新天地A9、6/27至7/1台南新天地登場,集結1大集團與47個永續品牌,橫跨美妝、時尚、生活風格、地方創生等多元領域,規劃「綠潮流基地」、「永續探險隊」與「時光綠食堂」三大主題展區,以全程零廢棄佈展與綠色入場機制-從入場即參與空瓶回收、展後帆布再製成帆布包到支持山林復育種樹行動,讓每位觀展者都能在吃、喝、玩、買的同時,為地球盡一份心力。今年,就和與新光三越一起,以實際行動支持永續!
《RE:ACTION 綠循環生活展》台北信義新天地首站登場 用綠生活實踐吃喝玩買的新日常

三大展區品牌 邀請消費者一起用綠生活實踐吃喝玩買的新日常

EDWIN 兔子單寧玩偶 特價1145元 原價2290元

GIORGIO ARMANI 完美絲絨持久氣墊粉餅 推薦價3,500 買即加贈「訂製紅氣墊化妝包」
第一展區、綠潮流基地:從空瓶回收到零廢時尚!力邀1大集團、10大綠色品牌攜手展出
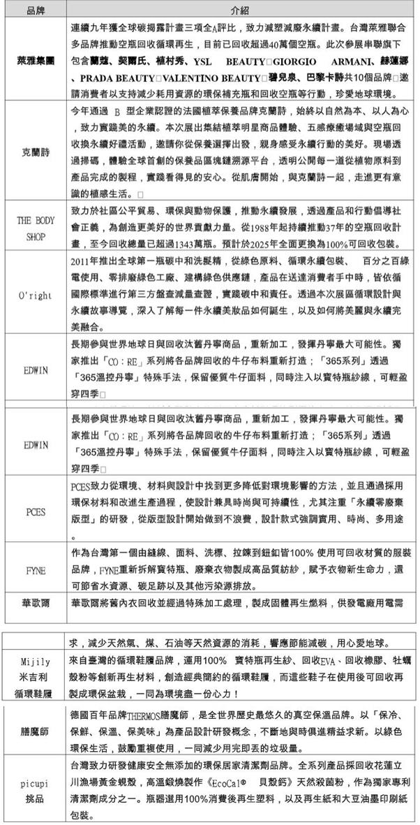
由長期推動空瓶回收的萊雅集團領軍,攜手旗下蘭蘭蔻、契爾氏、植村秀、YSL BEAUTY、GIORGIO ARMANI、赫蓮娜、PRADA BEAUTY、VALENTINO BEAUTY、碧兒泉、巴黎卡詩共10大國際美妝品牌一同參與,同時集結10大綠色品牌,包括:使用寶特瓶回收分解製作成365系列丹寧褲,也使用回收丹寧製作成動物玩偶的EDWIN、首創世界第一個保養品溯源平台,將保養品從植物原料製成產品過程大公開的克蘭詩、全台第一個100%,從縫線、面料、拉鍊到鈕扣皆使用可回收材質的服裝品牌FYNE、從版型設計開始主張永續零廢棄版型,致力於利用現有布料、回收材質、零廢棄的設計師品牌的PCES、回收花蓮立川魚場黃金蜆殼再製成環保清潔劑的picupi挑品等,觀展者更能於現場參與互動活動,深入了解每個品牌如何透過設計與創新實踐綠色消費,讓永續不再只是理念,而是融入食衣住行的具體行動。

EVOPURE+ SUZANNE 鳳梨葉纖維無袖連衣裙 推薦價3480元

官田烏金 小熊擴香精油組 特價500元 原價598元
第二展區、永續探險隊:揭開台灣永續創意的生活日常!攜手17大在地品牌打造循環新選擇
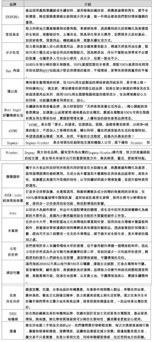
新光三越深入發掘台灣在地永續力量,集結17家來自全台各地的綠色創意品牌,包括:支持在地農民!將大量鳳梨葉廢棄物製成鳳梨纖維或以永續材料製成衣物的EVOPURE+、以循環經濟
為核心,將廢棄菱角殼碳化,實踐碳封存與環境永續的官田烏金、主打純淨,無添加的台灣純素美妝保養品牌ANEM|nsòu 純淨美妝保養、打造社區二手物品交流平台的APP-厝邊、攜手臺大食品科技研究所,利用木薯渣及食品級原料等打造的撥撥貓砂等,從農業廢棄物到社區經濟、從日常保養到寵物生活,呈現循環經濟的多元樣貌與創新潛力,讓綠色生活不再遙遠,而是貼近每一個人的生活選擇!

趴利趴利台灣冰淇淋 石虎柳丁烏龍冰淇淋 推薦價單球100元 雙球180元

瑰秘食光 小玫瑰茶+小玫瑰花瓣醬體驗組 特價638元 原價680元
第三展區、時光綠食堂:純素、友善、在地!集結9大永續綠食品牌翻轉飲食日常
新光三越以「在地、純素、友善生產」為核心,嚴選9大深耕永續理念的綠食品牌,包括:推動有機永續農耕,運用在地食材製作低碳冰淇淋的趴利趴利台灣冰淇淋、堅持選用在地食材製作,並榮獲鄧白氏 ESG 永續標章認證的Vegan Joy、投入巧克力Bean to bar領域,採用無毒栽種的可可原料,親手把關每一個環節的尚唐坊、由國家級品茶師創辦,嚴選台灣好茶並採用環保包材的作香品茶、主張純淨飲食,嚴選天然有機、無添加、自然農法種植農產品的LAOMU食在純淨等,攜手打造從產地到餐桌的綠色飲食體驗,更要讓觀展者重新思考「吃」的選擇,讓美味也能與環境共生。
RE:好綠循環講堂:永續超有感!新光三越打造12場日常版綠色新體驗
打破永續只能「看」的想像,規劃12場多元體驗活動,包括:使用有機稻米粉製作的無蛋無奶冰淇淋 DIY、打破對派對既定印象的 Silent Party 無聲派對、沐muhair無塑精油固態洗髮品手作體驗、衣櫥醫生教學如何讓衣櫥斷捨離並探索穿搭公式的風格講座等,要讓永續不再是口號,而是一場充滿創意與樂趣的探索,用嶄新方式感受環保的無限可能!
佈展零廢棄!展區採用回收再製循環材 現場帆布也將再製重生為限量水餃包
展覽也能零廢棄!使用循環材呈現百貨減碳新面貌
此次展覽主視覺入口處,採用可回收、綠建材與再製材料,打造2米高大型人物造景,並結合多面向的海洋、綠電、減碳生活等不同永續議題呈現。而永續探險隊和時光綠食堂兩大展區,更與合作夥伴芒菓丹租用,以廢棄晶圓盒、養樂多瓶、保麗龍、冰箱層板等回收物再製而成的循環展攤,共減少17.9公噸碳排放!
展區帆布循環重生計畫─REBIRTH水餃包
將回收本次展覽中使用的帆布以及同期館內活動帆布,透過隨機剪裁再製,打造獨一無二的「REBIRTH 水餃包」(限量),只要完成拍照打卡任務就有機會帶回家!
*會員搶先預購:會員可於展區服務台扣100點skm points+1,299元,即可搶先預購!
*你打卡我抽獎:完成打卡任務並公開打卡標註指定帳號,即獲得1次抽獎機會。
*消費滿額抽:會員於展區內單筆消費1000元以上,即可獲得1次抽獎機會,累贈。
新光三越首創綠色入場,逛展回收輕鬆減碳!集氣再加碼捐款10萬元幫助山林復育

從逛展開始為地球盡一份力!空瓶入場贈20點 集氣達標捐10萬助山林復育

CLARINS 黃金雙萃精華 50ml 推薦價4,500元
首創綠色入場,贈20點skm points
導入碳竹雞AI智慧回收機,並首次公開由沛德科技打造的紡織材質智能回收分選系統,同時攜手萊雅集團、克蘭詩、EDWIN、華歌爾等6大品牌推動回收活動,只要攜帶美妝空瓶、舊衣、舊鞋、寶特瓶等回收物入場,於指定地點完成回收,每件回收物都能獲得 20 點 skm points(每人最高回饋上限200點,限量)
紙袋減量行動,贈10點skm points
展覽期間,持新光三越貴賓卡於展區內任一品牌單筆消費滿300元且不索取購物紙袋,即贈10點skm points(每人每日限回饋乙次,限量)
你看展我種樹!一起把碳種回土壤裡
展覽期間,加入新光三越LINE官方帳號好友,完成指定任務即可獲得一棵虛擬小樹苗。活動累計超過一萬顆虛擬小樹苗,新光三越將捐款10 萬元給台灣山林復育協會!
*參與綠色入場活動
*報名並參加展覽特企活動
*至品牌展區/攤位參與體驗或購買商品
*公開打卡標註FB@新光三越台北信義新天地或IG@skmlive,並於指定活動貼文留言
新光三越《RE:ACTION綠循環生活展》展覽資訊

新光三越《REACTION綠循環生活展》0528首站登場
5/28至6/1 台北信義新天地A9 9F宴會展演館
6/27至7/1 台南新天地 6F C區文化館
首場三大展區帶你沉浸式實踐永續生活,從綠潮流穿搭到永續餐桌一次全體驗
綠潮流基地─集結1大國際美妝集團與10大綠色品牌,展現循環時尚與創新綠設計的新潮流

永續探險隊─發掘台灣各地綠色創意,探索循環經濟的無限可能,支持友善環境的日常選擇。

時光綠食堂-不只是吃,更是關於永續、健康與在地文化的味覺探索,帶來多元且富有溫度的綠色飲食體驗!

RE:好綠循環講堂─於活動前至新光三越APP點數專區,透過免費報名、扣指定點數或金額,即可完成線上報名。

【綠生活禮遇週 會員天天滿額贈】
展覽期間,持新光三越會員卡於展區內消費達指定門檻,即贈「精選品牌永續好禮」(每人每波段限兌換一次,擇一門檻兌換,限量)
*5/28至5/29單筆滿1,500元贈「Ran冉迪 015牛仔面料專用洗衣精 旅行瓶」價值249元,累計滿3,000元贈「膳魔師BergHOFF貝高福 Balance系列打蛋器/義大利麵勺」價值550元
*5/30累計滿2,000元「AYSWE 愛蕊友肌 面面俱到-山海顏在地植萃面膜綜合組」價值420元
*5/31累計滿2,000元贈「少少生活 無添加液體馬賽皂50ml」價值320元
*6/1累計滿2,000元贈「泉發蜂蜜 特選野蜂蜜隨手包8入裝」價值399元
【綠生活兌兌POINTS】 5/28至6/1至新光三越APP會員點數專區扣指定門檻skm points,即可兌換指定永續贈品。













