寶寶咳嗽、發燒是流感嗎?一張圖看懂流感與感冒如何分辨!

女孩的心動發現

Search

tags
Follow Us _
Follow Us _
service4n@niusnews.com
110 台北市基隆路二段189號13樓之3
@2025 niusnews

天天妞一下,天天好心情

天天妞一下,天天好心情
service4n@niusnews.com
105 台北市松山區復興北路143號11樓
@2025 niusnews

寶寶咳嗽、發燒是流感嗎?一張圖看懂流感與感冒如何分辨!

寶寶咳嗽、發燒是流感嗎?一張圖看懂流感與感冒如何分辨! 媽媽妞、親子妞、寶寶發燒感冒、健康生活、流感症狀
share
心動瞬間_

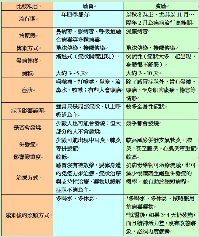
流感季到了!每年的11月~隔年的2月是流感流行期。究竟流感與感冒的差別是什麼?流感與感冒症狀分別有哪些?只要看這張圖立刻就懂!

流感季到了!每年的11月~隔年的2月是流感流行期。究竟流感與感冒的差別是什麼?

 

 

 

 

感冒vs流感 症狀差別

如何區別流感與感冒?症狀類似的兩者,最明顯的差異在全身的痠痛感,奇美醫學中心家庭醫學部陳郁涵主治醫師這樣說:

 

 

 

 

如何預防流感與感冒?

source:pexels

1.養成健康的生活習慣
勤洗手、戴口罩,保持良好的衛生習慣。增強免疫力,多吃蔬果、均衡飲食、維持運動習慣、作息正常不熬夜。於流感流行期間應避免出入人多之公共場所。

 

2.接種流感疫苗
感冒無疫苗;流感可接種流感疫苗來預防。孕婦若得到流感有較高風險併發重症,因此建議接種流感疫苗,且產生的抗體也可傳給胎兒,提供出生後6個月內的保護力。此外,5歲以下的嬰幼兒也是感染及併發重症的高危險群,可透過餵母乳和接種疫苗來增強抵抗力。但須滿6個月以上才可接種流感疫苗,若未滿6個月,則建議照顧者接種疫苗。

 

 

 

【延伸閱讀】

男童打完流感疫苗20天還中標?醫:接種可預防重症!

注意!寶寶「呼吸道融合病毒」增2成,症狀易與流感混淆

 

 

 

share

12/3星座點點名:獅子座創造力與自信展現。每日星座進化2.0

12/3星座點點名:獅子座創造力與自信展現。每日星座進化2.0 星座運勢、當日運勢、星座點點名、每日星座進化2.0
share

用實際的行動來表達關愛。一起來看看星座老師今天的小指引吧!

 

 

 

今日星座運勢排行

 

 Top1.牡羊座

個人魅力與行動力高峰,適合開創 

 

Top2.射手座

樂觀理想結合,勇氣與熱情充沛 

 

Top3.獅子座

創造力與自信展現,適合領導 

 

Top4.天秤座

協調溝通順暢,適合一對一合作

 

Top5.雙子座

思維敏捷快速,溝通學習活躍

 

 

 

今日星座觀察重點

今天的星象主題是「勇敢開創與個人獨立」,這是一個能量轉換非常劇烈的日子!約中午左右,月亮將從柔和的雙魚座轉入充滿行動力的牡羊座。你會感覺到一股強大的推動力,渴望主動出擊、啟動新計畫,並堅定地追求個人目標。這是一個需要展現勇氣、速度和獨立精神的時刻。工作上,適合擔任開創者、進行提案或挑戰高難度的任務。在行動之前,請記得給予自己一分鐘冷靜思考,在自信與耐心之間找到平衡,才能讓你的行動帶來最美好的成果。

 

 

 

12星座運勢分析

 

牡羊座(3/21 - 4/19)

今天是屬於你的日子!月亮進入你的星座,讓你的個人魅力、行動力和主動性都達到高峰。你會感覺到內心充滿了強大的能量,渴望啟動新計畫、展現自我。工作上,適合擔任開創者、進行提案或挑戰高難度的任務,你的領導力將得到肯定。然而,你需要提醒自己,避免過於衝動或急躁。感情方面,你的直率與熱情會讓伴侶感到驚喜,適合一起展開一項新的活動。單身者魅力極高,容易吸引到欣賞你自信和勇氣的人。財運平穩,適合為個人形象或專業能力進行投資。

 

運勢指數:★★★★★

幸運色:亮紅色

幸運小物:帽子

宜接近星座:射手座、獅子座、雙子座

 

 

 

金牛座(4/20 - 5/20)

今天的能量引導你將精力放在個人價值和財務狀況上。你前瞻的思維,今天會被要求用更務實、更穩定的方式來評估資源和收入來源。工作上,適合進行預算審核、薪資談判或制定穩定的營運計畫,你的客觀和理性是最大的優勢。人際方面,你可能會在朋友或社群中展現出你的獨特價值。感情方面,你可能會用一種客觀、尊重獨立空間的方式與伴侶相處,但記得用實際的行動來表達關愛。單身者容易吸引到欣賞你智慧與獨立特質的人。財運微揚,適合整理個人的資產配置,為未來做準備。

 

運勢指數:★★★★☆

幸運色:金色

幸運小物:信用卡夾

宜接近星座:雙子座、天秤座、射手座 

 

 

 

雙子座(5/21 - 6/20)

今天的思維和溝通充滿了速度與力量,適合將精力放在日常的溝通、學習和短途旅行上。你的好奇心極強,適合四處收集資訊並與他人分享。工作上,適合進行短篇的撰寫、簡報或處理與通訊相關的事務。你的幽默與反應速度是今天最大的武器。感情方面,你和伴侶的對話充滿了火花,像最好的朋友一樣彼此支持。單身者可能在通勤、學習或社交場合中遇到有趣的對象。財運平穩,適合投資於知識的快速獲取。健康上,注意避免思慮過多導致的焦慮。

 

運勢指數:★★★★★

幸運色:天空藍

幸運小物:手機

宜接近星座:牡羊座、獅子座、水瓶座

 

 

 

巨蟹座(6/21 - 7/22)

今天的焦點會放在事業目標和社會形象上。你可能會感覺到需要勇敢地去爭取在工作上的地位或表現,你的情感和直覺今天會被用來支持你的事業企圖心。工作上,適合進行重要的公開演講、發表報告或與權威人士進行交流,你的熱情和真誠會讓人印象深刻。感情方面,你和伴侶可以共同努力實現一個重要的事業或人生目標。單身者可能因為在職場上的專業表現而吸引到欣賞你的人。財運平穩,適合為提升專業技能的課程投入。

 

運勢指數:★★★★☆

幸運色:海軍藍

幸運小物:公事包

宜接近星座:摩羯座、天蠍座、雙魚座

 

 

   

獅子座(7/23 - 8/22)

今天是將你的個人魅力和創造力完全展現出來的好日子!月亮與你的火象能量契合,讓你充滿自信和樂觀。工作上,適合擔任領導者、進行提案或處理需要個人魅力和說服力的場合。你的熱情會感染團隊。感情方面,你的直率與熱情會讓關係充滿火花,適合享受一段充滿創意的時光。單身者魅力極高,容易吸引到欣賞你自信和勇氣的人。財運平穩,適合為個人形象或專業能力進行投資。

 

運勢指數:★★★★★

幸運色:金色

幸運小物:太陽眼鏡

宜接近星座:牡羊座、射手座、天秤座 

 

 

 

處女座(8/23 - 9/22)

今天的能量要求你將精力放在日常工作和健康管理上。你可能會感覺到需要更有條理、更有效率地處理日常事務。工作上,適合進行細節修整、資料整理或處理與服務、健康相關的項目。你的專注與務實能帶來高品質的成果。感情方面,你可能會透過一些細微的生活細節來表達對伴侶的關愛,這份務實的關懷讓關係更為穩定。單身者可能在工作場景或健康相關的場合中遇到讓你感到有趣或欣賞的對象。財運穩健,適合購買能提升生活品質和效率的實用物品。

 

運勢指數:★★★★☆

幸運色:銀色

幸運小物:鋼筆

宜接近星座:金牛座、摩羯座、天蠍座

 

 

 

天秤座(9/23 - 10/22)

今天的能量鼓勵你將個人意志和行動力完全展現出來,適合持續推進前一天啟動的計畫。你會感覺到自己對目標的專注度極高,適合進行資源爭取或處理需要果斷決策的議題。工作上,你的執行力強,但需要注意與他人的溝通方式。感情方面,你的激情會讓關係充滿火花,但也要給予伴侶足夠的尊重和空間。單身者在展現自信和勇氣時,魅力值最高。健康上,注意控制情緒,避免急躁帶來的頭痛。

 

運勢指數:★★★★★

幸運色:深紅色

幸運小物:運動鞋

宜接近星座:射手座、獅子座、天秤座

 

 

 

天蠍座(10/23 - 11/21)

今天的能量引導你將精力放在個人價值和財務狀況上。你前瞻的思維,今天會被要求用更務實、更穩定的方式來評估資源和收入來源。工作上,適合進行預算審核、薪資談判或制定穩定的營運計畫,你的客觀和理性是最大的優勢。人際方面,你可能會在朋友或社群中展現出你的獨特價值。感情方面,你可能會用一種客觀、尊重獨立空間的方式與伴侶相處,但記得用實際的行動來表達關愛。單身者容易吸引到欣賞你智慧與獨立特質的人。財運微揚,適合整理個人的資產配置,為未來做準備。

 

運勢指數:★★★★☆

幸運色:金色

幸運小物:信用卡夾

宜接近星座:雙子座、天秤座、射手座

 

 

 

射手座(11/22 - 12/21)

今天的能量將你的樂觀、理想主義與行動力完美結合。你對未來充滿了信念,並願意為此勇敢地付諸行動。工作上,適合進行提案、公開演講或處理與長途旅行、出版相關的事務,你的遠見和熱情會感染周圍的人。人際方面,你的幽默和開放性讓你成為社交場合的焦點。感情方面,你和伴侶可以共同規劃一次令人興奮的旅行或學習計畫,在探索中增進感情。單身者可能會在與智慧、遠方相關的場合中遇到讓你心動的對象。財運穩健,適合為你的宏大理想投入資源。

 

運勢指數:★★★★★

幸運色:橘色

幸運小物:地圖

宜接近星座:牡羊座、獅子座、水瓶座

 

 

 

摩羯座(12/22 - 1/19)

今天的能量引導你將精力放在個人價值和財務狀況上。你前瞻的思維,今天會被要求用更務實、更穩定的方式來評估資源和收入來源。工作上,適合進行預算審核、薪資談判或制定穩定的營運計畫,你的客觀和理性是最大的優勢。人際方面,你可能會在朋友或社群中展現出你的獨特價值。感情方面,你可能會用一種客觀、尊重獨立空間的方式與伴侶相處,但記得用實際的行動來表達關愛。單身者容易吸引到欣賞你智慧與獨立特質的人。財運微揚,適合整理個人的資產配置,為未來做準備。

 

運勢指數:★★★★☆

幸運色:金色

幸運小物:信用卡夾

宜接近星座:雙子座、天秤座、射手座

 

 

 

水瓶座(1/20 - 2/18)

今天的能量引導你將精力放在個人價值和財務狀況上。你前瞻的思維,今天會被要求用更務實、更穩定的方式來評估資源和收入來源。工作上,適合進行預算審核、薪資談判或制定穩定的營運計畫,你的客觀和理性是最大的優勢。人際方面,你可能會在朋友或社群中展現出你的獨特價值。感情方面,你可能會用一種客觀、尊重獨立空間的方式與伴侶相處,但記得用實際的行動來表達關愛。單身者容易吸引到欣賞你智慧與獨立特質的人。財運微揚,適合整理個人的資產配置,為未來做準備。

 

運勢指數:★★★★☆

幸運色:銀白色

幸運小物:信用卡夾

宜接近星座:雙子座、天秤座、射手座

 

 

 

雙魚座(2/19 - 3/20)

今天的能量引導你進入一個更具內省和靈性的狀態。你強大的行動力被雙魚月亮柔化,適合將精力放在幕後準備、秘密計畫或心靈成長上。工作上,與其直接衝鋒,不如先靜下心來進行策略性的佈局或創意性的發想,你的直覺今天非常敏銳。在人際關係中,你可能會感覺到需要劃清一些情感界線。感情方面,適合與伴侶一起享受安靜的時光,或討論一些深層的心靈話題。單身者可能在獨處或藝術相關的場合中遇到有緣人。健康上,冥想和放鬆對你今天非常有幫助。

 

運勢指數:★★★★☆

幸運色:深紫色

幸運小物:香氛蠟燭

宜接近星座:射手座、獅子座、雙子座

 

 

 

share
妞活動 _
贊助商廣告
贊助商廣告
latest news _
latest
READ MORE
New Member_
加入會員
歡迎使用fb帳號直接註冊加入會員。提醒您,別忘了驗證您的手機號碼,才擁有妞活動抽獎資格唷!
同意收到妞新聞電子報
已了解並同意 妞新聞會員權益聲明與隱私權條款
妞會員註冊
FACEBOOK快速註冊
粉墨誌女生研究室
Q.
姓名:
Email:
生日:西元
性別:
*請務必確認個人抽獎資料之正確性,若資料不全或錯誤,致無法核對、通知活動相關訊息或送達獎項,視同放棄中獎資格。
下一題