繼防疫破口「本土案例」出現後,中央流行疫情指揮中心今天宣布,台灣發現首例武漢肺炎英國變種病毒,元旦起邊境管制加嚴!案792英國返台發燒少年,病人經過基因比對疾管署證實是英國變種病毒,目前病況穩定,但從110年1月1日起暫緩無居留證外國人入境;自1月15起,登機前要附檢疫居所證明,以集中檢疫和防疫旅館為原則,居家檢疫得要1人1戶。
而「案771」的本土案例在經過調查之後發現,曾於12月7日至12日間有跟那位讓大家氣翻、得病又趴趴走的紐西蘭機師「案765」有密切接觸(但疫調時他表示無法回想確切活動史真的氣瘋!),也因為這個本土案例導致許多活動停擺,新的規定妞編輯也會持續為大家更新,大家千萬要戴好口罩啊~得病不好好待在家,還傳染給別人真的不可取呀。
國內活動軌跡
出入者需自主健康管理

經衛生、警政單位密切調查個案活動軌跡發現,那位機師於上述期間曾有多處公共場所活動史,包括「新光三越天母店」、「遠東SOGO天母店」、「好市多南崁店」,提醒所有在這個時段內出入相關場所的民眾,請自主健康管理,12月25日前如果出現相關症狀,應戴上口罩前往全國指定社區採檢院所,經醫師評估是否採檢。
新北歡樂耶誕城
提前閉城熄燈

source:妞編輯1993/妞新聞
新北市政府表示,即日起停止「新北歡樂耶誕城」內所有活動,原訂會展演到明年1月3日的「新北歡樂耶誕城」將於12月30日提前閉城,30日晚間10點為最後一場有聲版廣場光雕秀。新北市觀旅局表示英國變種病毒在國內出現首例,為避免人潮大量群聚造成防疫疑慮,2020新北歡樂耶誕城將在12月30日熄燈後,提前閉城,各貨櫃屋、賣店也在今晚結束後不再營業!
台北市跨年演唱會
照常舉行但強制戴口罩


Source:台北市觀光傳播局
台北市副市長黃珊珊與觀傳局長劉奕霆表示,原則上台北市跨年活動不會停辦,但會針對舞台表演跟周邊範圍進行人潮管制,但畢竟101煙火照常,很難控制人聚集看煙火,但將會在現場強制戴口罩!台北市長柯文哲31日上午也宣布,北市跨年仍照常舉辦,進入管制區的民眾須完成台北通App「實聯制」完成註冊認證,每一位要參加活動的妞妞都必須下載「台北通App」!

市府前舞台區圍設管制區域,並設3處管制點,民眾需消毒、戴口罩、量體溫及完成實聯(名)制始可入場,場內也將限制只能有4萬人進場!並提醒晚間將有低溫特報,現場民眾除做好防疫全程佩戴口罩外,並加強保暖。而跨年現場將有六點必須遵守:
1.有發燒或呼吸道症狀請勿參加活動
2.管制區域採實聯(名)制進場:身分證、台北通App、隨行碼
3.口罩全程戴好戴滿
4.管制區域內禁止飲食
5.請攜帶手機參加活動
6.勤洗手,加強消毒,用過口罩勿亂丟
8縣市跨年改線上直播

因為首例英國變種病毒的案例出現台灣,桃園市、宜蘭市、台南市、嘉義市、高雄市、台中市、彰化縣及基隆市在12月30日晚間先後宣布,31日跨年活動將取消民眾進場觀賞表演,改採線上轉播,屏東縣在31日凌晨則決定延期舉行,龍磐迎曙光也停辦。各位妞妞們為了保護自身安全,還是不要出去外面跨年,待在家比較好!(台中麗寶目前回應暫無取消計畫)
總統府元旦升旗典禮
取消民眾觀禮

為首例英國變種病毒株的確診案例,元旦升旗典禮流程按照原規劃進行,但僅有政府官員暨受邀賓客現場觀禮,取消民眾進場觀禮,但總統府誠摯歡迎國人當天可透過總統府官網、總統府YouTube頻道、總統蔡英文臉書、副總統賴清德臉書及總統府發言人臉書觀看線上直播,原訂元旦當天上午9時至下午4時的總統府開放參觀活動,也因應防疫考量而取消。
疫情指揮中心
公布集會活動防疫措施

指揮官陳時中宣布了最新的「集會活動防疫措施」,雖然出現了一個本土案例,但是感染源是明確的,因此,中央不會要求各地方政府取消大型活動,但是要舉辦必須要符合大型活動指引要件,不管是主辦方還是民眾都比需要嚴加遵守。
1. 無論室內、室外所有參與者統統都要全程戴口罩,只要經勸導不聽,即可依法開罰。
2. 無論室內外除補充水分外,都必須「禁止飲食」,且現場不得販售餐飲。
3. 大型活動多會設置流動廁所,主辦單位必須要高頻率清消公共空間、公共廁所,且主辦單位應於活動場域提供足量之手部清消用品,以及足夠的洗手設施。
4. 為利通知防疫相關訊息,請參加民眾攜帶手機。
5. 所有居家隔離、檢疫,且包含正在進行自主健康管理者,統統不得參與進入會場,屆時會整理所有正在執行隔離檢疫、自主健康管理的名冊,提供給將舉辦大型活動的縣市,避免有漏網之魚。
6. 室內活動不得販售無座位票並落實實聯制,同時須規劃固定入口,且於入口處進行體溫量測及手部消毒。室外場域也建議在入口處量測體溫及協助進行手部清潔,一旦發現有發燒、呼吸道症狀、嗅覺覺異常人員,包含工作人員、表演者都不可以參加。

另外,若是現場人數過多,主辦單位應該要適度施行人數總量管制,讓場所內可以保持社交距離,持續在現場必須要不斷宣傳正確戴口罩,加強手部衛生等個人防護。無論是舉辦跨年或是升旗典禮等大型活動,主辦單位都必須要事先提出「防疫計畫書」給指揮中心,室內活動須採實聯制不能販售站票,必須要保持社交距離。

陳時中也表示,將和地方政府召開線上會議,朝縮小規模、避免有症狀者出席等方向規劃,暫時不會進一步限縮秋冬防疫專案規定,但將會提高警覺,共同研商跨年、新春活動防疫措施,除了戴口罩、勤洗手是必備防疫措施,也可能縮小規模、減少擁擠程度,但他還是希望大家盡量在家裡看電視跨年以降低風險。

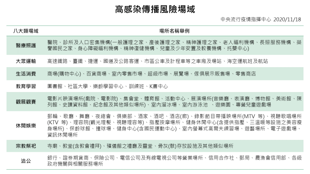
中央疫情指揮中心先前就公布了,從12月1日起,強制要求大家進入「醫療照護、大眾運輸、生活消費、教育學習、觀展觀賽、休閒娛樂、宗教祭祀、洽公」等8大類場所皆需配戴口罩,等於妞妞們只要出門有機會遇到不認識的人,都別忘記要戴上口罩保護自己。

而且「口罩實名制」也將更新,大家就趕緊去多買點放身上,現在的保平安已經不是拿符咒或御守了,而是戴口罩呀!國際疫情持續嚴峻,想要繼續讓台灣的防疫得以有效控制,大家絕對要合作配合規定和自我保護,別忘了繼續勤洗手、隨時配戴口罩,共同確保這得來不易的防疫成果喔。
Source:中央流行疫情指揮中心

















