近日立委范雲與兩名婦產科醫師、生育改革行動聯盟、勵馨基金會召開「孕婦是人、不是生產機器,媽媽要支持、不要恐懼」記者會,批評衛福部現行的媽媽手冊部分內容過時,想知道的沒寫、禁止事項卻洋洋灑灑一大堆,徒增媽媽們的恐慌,讓媽媽還要自費去別的地方上課才安心!
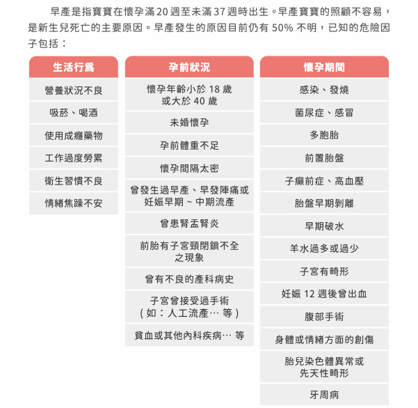
早產原因不明,危險因子卻一堆?

早產的確有高危險群,但醫師通常不會斷定早產的原因,而上面寫了早產原因大多不明,下面卻列了三大排早產危險因子,其中還包含「未婚懷孕」?讓人很難不懷疑寫的人是不是有歧視心態。而連感冒、牙周病都是危險因子,這讓媽媽們怎麼能不害怕?
孕婦不能泡溫泉?2014年早闢謠!

2022版的媽媽手冊還寫著避免泡溫泉、熱水澡,但日本早在2014年就取消這個規定,真的太熱媽媽自己早就忍耐不住了,何況寶寶還有子宮和羊水保護!但當然不是鼓勵孕婦常泡溫泉,少盆浴、泡澡是為了避免陰道細菌感染,而不是因為太熱。另外還有孕婦不能染燙髮,其實不碰到頭皮,挑染、髮尾染、燙髮都是OK的!
第一線衛教手冊不實用、資訊太少

媽媽手冊是孕婦第一本拿到的衛教手冊,但有些資訊卻不實用,或是想知道的根本沒寫!在吃出健康部分寫了很多營養素,很貼心沒有錯,但裡面寫精準的毫克數對一般人來說根本沒有用(左),誰會去量?不如給點實際的例子(用茶匙當單位都比毫克數好吧)關於孕婦瑜伽、溫柔生產、會陰按摩等等行之有年的相關知識都沒有,關於產後護理的篇幅甚至只有一頁!(右)產後掉牙、掉髮、腰痠背痛也沒有寫(最後一句還不忘提醒保持身材~傻眼!),不僅刻板印象帶給產婦壓力,好像把媽媽當作生產工具,懷孕期要求一堆、孕後需求卻不被關心與在乎......
產後憂鬱,媽媽一人努力?

我們都知道憂鬱症患者要康復,身邊人的應對最為重要,但在產後憂鬱部分都只強調媽媽要休息、媽媽要請家人幫忙,「呼籲」家人給予照顧支持?媽媽手冊只著重在「媽媽本人」,好像生孩子只是媽媽一個人的事情,對於家屬如何支持孕婦、如何照顧孕婦、如何陪伴產後憂鬱隻字不提,也沒有提到伴侶、親職角色轉換,實在讓人心寒。
媽媽手冊的存在本該是支持、關懷媽媽,但整本看下來只覺得「哇,懷孕的注意事項也太多、太難了吧!」,且手冊也絲毫沒有照顧到未成年懷孕、意外懷孕、流產等其他孕婦的需求,大家只在乎孕婦要讓寶寶健康的生下來,不在乎孕婦本人的狀況,身邊人也總不忘指手劃腳,寶寶怎出問題是媽媽的錯、孕婦什麼事都不用做真好、帶妳住月子中心要感恩......這些觀念都急需改正,希望未來媽媽手冊上除了正確的醫學建議,也能完善孕婦、家庭成員的心理衛教、迷思破解,不要再讓孕婦獨自承擔!
你不孤單!你擔心的、傷心的、焦慮的我們都懂。
快來加入私密社團「媽媽妞真心話」,一個屬於媽媽們的交流小天地~















