
你的孩子是不是經常為了一點小事就大發脾氣?對於細節有著「異於常人」的堅持?看到別人哭就跟著傷心難過?總是在抱怨衣服讓他不舒服?這些經常被認為是「難搞」、「難相處」、「磨娘精」的行為,有時候並非孩子故意搗蛋、作對,而是源於天生的高敏感氣質。
「高敏感族」(Highly Sensitive Person,HSP)一詞,是由美國臨床心理學博士依蓮.艾融(Elaine N.Aron)所提出的概念,如同字面意義般,指的是天生具有敏銳感覺的一群人。根據她的研究,一○%∼二○%的孩子生性高度敏感,大腦內處理感知訊息的神經系統有別於一般人,所有感覺都會被放大。
「高敏感」不是一種病,非醫學上的專有名詞,屬於心理學上的定義,是一種很常見、卻少被理解的人格特質,有這樣特質的孩子也經常被誤診,莫名被貼上「焦慮症」或「過動症」的標籤。艾融博士在她自建的「高敏感族」網站提供檢測量表,列出二十三項敏感小孩的常見特質—從容易受到驚嚇、在意衣物材質到超齡的用字遣詞等,只要符合十三項以上,或是雖然僅符合其中的一、兩個項目,但程度非常誇張,都顯示孩子可能是「高敏感兒」(Highly Sensitive Child , HSC)。
高敏感兒常見四大特徵

source:www.pexels.com
而在《孩子,你的敏感我都懂》一書中,則提出高敏感兒常見的四大特徵,通常這四點會在一位高敏感兒身上同時呈現:
1.擅長深度處理
大腦接受外界訊息會無意識的做出更多、更複雜的解讀。
2.容易過度接受刺激
天生對於新事物的注意與思考就比一般人多,因而常處於過度刺激、疲累、沮喪難過的狀態,需要一個人安靜的空間。
3.情緒反應大、同理心強
對任何事物的感受都是深刻的,經常是完美主義者,犯點小錯就反應強烈,容易為了別人的煩惱而痛苦。
4. 能敏銳察覺細微刺激
無論是微小的聲音、氣味、某個眼色、一聲斥責、一點帶有鼓勵的暗示,都能輕易察覺;對細節的敏感度讓他們在藝術、創作上常有好的表現,卻也可能長期負荷過多的壓力。
理解他的特質和困難

source:www.pexels.com
儘管上述的敏感特質看起來不全然是壞事,但因為社會大眾了解有限,因而常將這樣的特質視為缺點與麻煩,讓高敏感兒的父母們在教養上飽受壓力。OFun遊戲教育團隊臨床心理師許芳瀟形容,這群孩子通常聰明、很有同理心、直覺強、很會看大人的臉色做事,知道自己採取這個行動的後果是什麼,因而會謹慎思考。然而,這些敘述也可能指向完全不同的方向:他們不像一般孩子那麼隨和、配合度高,總是特別固執、容易躊躇不前、情緒反應大,外人看來可能會指責是大人沒有教好,因而變相成為父母的壓力。
她認為,先天氣質上對於外在環境的敏感與否,並非紅、綠兩個對立的端點,反而是條連續光譜,當中會有許多漸層的橘色。家長其實不需要特別去標籤出孩子是否為「高敏感兒」,重點在於去理解小孩這樣的特質,及理解他的困難在哪裡。
舉例來說,有些高敏感的孩子對視覺刺激特別敏銳,可能無法接受茶几上固定擺放的物品被移動,或是一旦東西少了、不見了,他就崩潰大哭;另外,也有些孩子對聽覺刺激特別敏銳,一般人聽不出來的重低音,都可能讓他渾身不舒服。
許芳瀟說,碰到令孩子感到不舒服的時刻,不要急著去責罵,而應該去協助孩子探索這樣的心情,為什麼會那麼生氣? 為什麼會難過? 是發現哪裡不一樣了嗎? 先引導孩子說出他的困難。有些需求可以被滿足,有些可能沒有辦法,家長要做的不是替孩子排除所有可能造成影響的環境刺激,最終要教導他們的是,如何正確的處理自己的情緒,當下次再發生同樣的情形時,找到更好的因應方式。

source:www.pexels.com
「高敏感的孩子因為敏銳度高,開心會特別開心,幸福會特別幸福;但若沒有正確對待,痛苦也會加倍痛苦。」職能治療師黃彥鈞提醒,正向的環境是影響高敏感兒發展的重要關鍵。
此外,家長也應該當一位夠敏感的家長,要能敏銳的發現,為什麼孩子會經常出現類似的行為,仔細去辨別背後可能的原因。若孩子屬於高敏感氣質者,你們可以把生活節奏放慢一些,多給他一些時間,不要擔心順著孩子的需求會寵壞他們,請相信你的孩子就是特別的,需要用特別的方式對待,不用一直和別人比較,否則只會加深他內心不被理解的壓力。
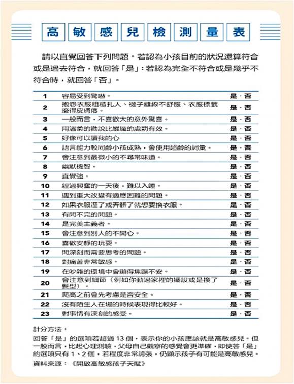
高敏感兒檢測量表

請以直覺回答下列問題。若認為小孩目前的狀況還算符合或是過去符合,就回答「是」;若認為完全不符合或是幾乎不符合時,就回答「否」。
計分方法:回答「是」的選項若超過13個,表示你的小孩應該就是高敏感兒。但一般而言,比起心理測驗,父母自己觀察的感覺會更準確,即使答「是」的選項只有1、2個,若程度非常誇張,仍顯示孩子有可能是高敏感兒。
【延伸閱讀】
身為左撇的你也被矯正過?諮商心理師:強迫孩子矯正慣用手可能導致閱讀和情緒困擾
8成的媽媽都有產後憂鬱!諮商心理師:不要再叫媽媽們堅強了,這都是壓力來源!
本篇文章由『親子天下』授權刊登,未經同意禁止轉載。
你不孤單!你擔心的、傷心的、焦慮的我們都懂。
快來加入私密社團「媽媽妞真心話」,一個屬於媽媽們的交流小天地~






















